交易海外期貨除了交易幣別匯率、規格,更要注意交易時間~~~
歐美地區的時間制度跟台灣不一樣~
你知道美國人每一年都要集體調整時鐘2次嗎?
除了有時差之外,每年3月~11月左右還有實施一個夏令時間~
這時候需要將你的時間調快一個小時~~~~~
夏令時間實施規律(規則):
美國
夏令時間(日光節約時間)
每年3月的第二個星期日開始,至11月的第一個星期日結束。
每年3月最後一個星期日至10月最後一個星期日截止。
何謂夏令時間? 夏令時間,另譯夏時制(英語:Summer time),又稱日光節約時制、日光節約時間(英語:Daylight saving time),是一種為節約能源而人為規定地方時間的制度,在這一制度實行期間所採用的統一時間稱為「夏令時間」。一般在天亮較早的夏季人為將時間調快一小時,可以使人早起早睡,減少照明量,以充分利用光照資源,從而節約照明用電。各個採納夏令時間的國家規定不同。
夏令時間的歷史
據稱最早有夏令時間構思的是美國著名政治家、科學家班傑明·富蘭克林,他在任美國駐法國大使期間,由於習慣於當時美國農村世家的早睡早起生活,早上散步時看到法國人10點才起床,夜生活過到深夜。於是他在1784年給《巴黎雜誌》的編輯寫了一封信,信上說法國人的生活習慣浪費了大好的陽光,建議他們早睡早起,說每年可以節約6400萬磅蠟燭。但富蘭克林當時並沒有建議實行夏令時間,只是建議人們應該早睡早起。因為當時根本還沒有統一的時區劃分。不過夏令時間在英語裏就是「節約陽光時間」的意思。
直到1907年,英國建築師威廉·維萊特(William Willett)才正式向英國議會提出夏令時間的構思[1],主要是為了節省能源和提供更多的時間用來訓練士兵,但議會經過辯論沒有採納。由於其名聲不及富蘭克林,所以很多人們都將富蘭克林當為夏令時間的發明者,而忽略維萊特。
1916年,第一次世界大戰期間,德國首先實行夏令時間,英國因為怕德國會從中得到更大的效益,因此緊跟著也採取了夏令時間,夏令時間節省了約15%的煤氣和電力,但為了彌補出支虧損,電力公司和煤氣公司也將價格提高了15%,而法國不久也效仿實行。1917年,俄國臨時政府第一次實行了夏令時間,但直到1981年才成為一項經常性的制度。1918年,參加了第一次世界大戰的美國也實行了夏令時間,但戰後立即取消。
1942年,第二次世界大戰期間,美國又再度實行夏令時間,1945年戰爭結束後取消。1966年,美國重新實行夏令時間。歐洲大部分國家從1976年,即第四次中東戰爭導致首次石油危機(1973年)三年後開始實行夏令時間。根據聯合國歐洲經濟委員會的建議,從1996年起夏令時的有效期推遲到10月份的最後一個星期日。
美國原本於每年4月的第一個星期日凌晨2時起至10月的最後一個星期日凌晨2時實施夏令時間;但經美國國會2005年通過的能源法案,自2007年起延長夏令時間,開始日期從每年4月的第一個星期日,提前到3月的第二個星期日,結束日期從每年10月的最後一個星期日,延後到11月的第一個星期日。[2]美國夏令時間實行與否,完全由各州各郡自己決定。
歐盟國家、瑞士和英國都是從3月最後一個星期日到10月最後一個星期日實行夏令時間。歐盟國家和英國在三月最後一個星期日協調世界時01:00同時撥快一小時,在十月的最後一個星期日協調世界時01:00進行相反的調整。
對期貨交易影響~就是海期商品的交易時間就會隨著冬夏令時間做調整
有在交易歐美期貨交易所商品的交易人,務必要多加留意交易時間啦~~~
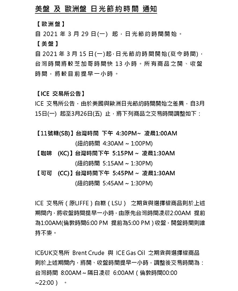
2021年歐美冬夏令時間調整最新近況:
【#歐洲盤】自2021年3月29日(一) 起
【#美盤】自2021年3月15日(一)起 
#冬令時間開始,所有商品之開、收盤時間,將較目前提早一小時。
🚨3/15~3/26【#ICE交易所 公告】 #咖啡 #可可 #11號糖 開盤時間詳見圖,
⛳所有商品交易時間以交易所最新公告為主

以交易熱門商品舉例:
美國芝加哥交易所 小道瓊工業指數期貨(YM) 台灣交易時間為例:
冬令時間:7:00am~次日6:00am
夏令時間:6:00am~次日5:00am
交易時間以期交所公告為主~建議隨時留意交易所公告!!!
參考資料來源:維基百科、詹嘉婷編寫
本文於 修改第 2 次